| Nome: | Descrição: | Tamanho: | Formato: | |
|---|---|---|---|---|
| 298.67 KB | Adobe PDF | |||
| 15.29 MB | Adobe PDF | |||
| 6.16 MB | Adobe PDF | |||
| 54.04 KB | Adobe PDF | |||
| 54.6 KB | Adobe PDF |
Orientador(es)
Resumo(s)
Partindo da análise da sinistralidade nos cantoneiros de limpeza da Câmara Municipal de Lisboa, determinaram-se indicadores de higiene e segurança, com os quais se possa fazer a análise e gestão do risco nesta atividade.
Fez-se uma revisão do estado da arte, a propósito dos temas a tratar, discutindo alguns conceitos e abordagens existentes.
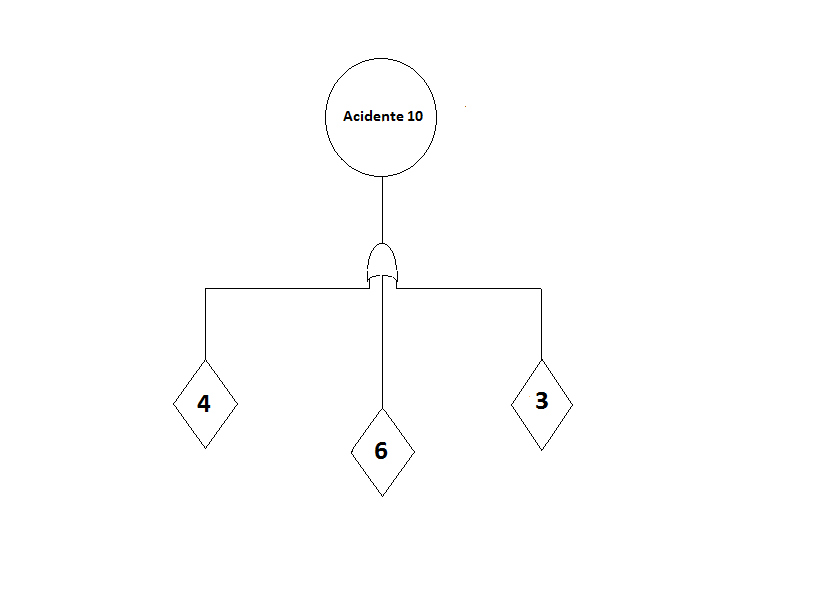
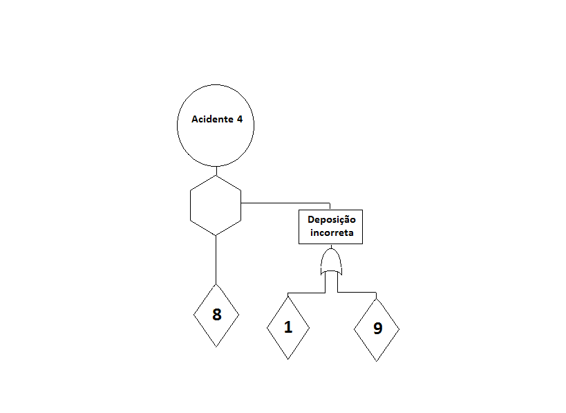
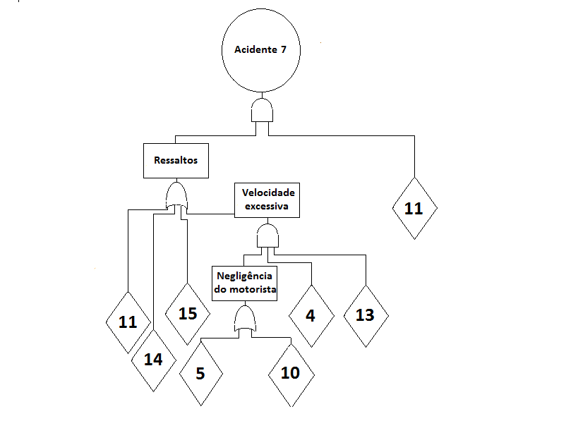
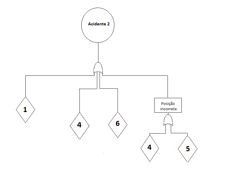
A metodologia escolhida para abordar o tema foi a árvore de falhas. Através dos registos da sinistralidade procurou-se quais os tipos de acidentes mais frequentes naquela atividade e desenharam-se árvores de falhas para cada tipo de acidente e encontraram-se os eventos iniciadores e os conjuntos de falhas correspondentes a cada um deles.
Para os eventos iniciadores presentes nos acidentes mais frequentes, procurou-se encontrar indicadores representativos da sua presença, ou da existência das medidas de controlo, utilizadas para mitigar esses eventos.
Tomou-se como exigência que esses indicadores fossem fáceis de obter, simples de manejar e que de forma geral cumprissem os critérios SMART.
No final fizeram-se algumas recomendações sobre ideias de continuidade ao trabalho realizado e referiram-se algumas perspectivas interessantes que poderão colocar-se à organização no novo enquadramento jurídico-administrativo do município.
Based on the analysis of accidents in mending cleaning Mayor of Lisbon, were determined indicators of health and safety, with which one can do the analysis and management of risk in this activity. There was a review of the state of the art, on the purpose of the topics, discussing some existing concepts and approaches. The methodology chosen to address the issue was the fault tree. Through the registers of claims, looking for most frequent types of accidents in that activity and were designed fault trees for each type of accident and met the initiating events and faults sets corresponding to each of them. For initiating events present in more frequent accidents, we tried to find representative indicators of their presence, or of the presence of the control measures used to mitigate these events. Was taken as requirements that these indicators were easy to obtain, simple to manage and generally fulfill the SMART criteria. In the end, we made some recommendations about forward ideas on the work performed and we reported some interesting perspectives that may put the organization as new legal-administrative framework of the municipality.
Based on the analysis of accidents in mending cleaning Mayor of Lisbon, were determined indicators of health and safety, with which one can do the analysis and management of risk in this activity. There was a review of the state of the art, on the purpose of the topics, discussing some existing concepts and approaches. The methodology chosen to address the issue was the fault tree. Through the registers of claims, looking for most frequent types of accidents in that activity and were designed fault trees for each type of accident and met the initiating events and faults sets corresponding to each of them. For initiating events present in more frequent accidents, we tried to find representative indicators of their presence, or of the presence of the control measures used to mitigate these events. Was taken as requirements that these indicators were easy to obtain, simple to manage and generally fulfill the SMART criteria. In the end, we made some recommendations about forward ideas on the work performed and we reported some interesting perspectives that may put the organization as new legal-administrative framework of the municipality.
Descrição
Dissertação de Mestrado em Segurança e Higiene do Trabalho
Palavras-chave
MSHT
Contexto Educativo
Citação
Editora
Escola Superior de Ciências Empresariais
